Transaction processing system

A transaction processing system (TPS) is a software system, or software/hardware combination, that supports transaction processing.

History

The first transaction processing system was SABRE, made by IBM for American Airlines, which became operational in 1964.[1] Designed to process up to 83,000 transactions a day, the system ran on two IBM 7090 computers. SABRE was migrated to IBM System/360 computers in 1972, and became an IBM product first as Airline control Program (ACP) and later as Transaction Processing Facility (TPF). In addition to airlines, TPF is used by large banks, credit card companies, and hotel chains.

The Hewlett Packard Enterprise NonStop system (formerly Tandem NonStop) is a hardware and software system designed for Online Transaction Processing (OLTP) introduced in 1976.[2] The system provides an extreme level of availability and data integrity.

List of transaction processing systems

Processing types

Transaction processing is distinct from and can be contrasted with other computer processing models, such as batch processing, time-sharing, and real-time processing.[10]

Batch processing

Batch processing is execution of a series of programs (jobs) on a computer without manual intervention. Several transactions, called a batch are collected and processed at the same time. The results of each transaction are not immediately available when the transaction is being entered; there is a time delay.

Real-time processing

"Real time systems attempt to guarantee an appropriate response to a stimulus or request quickly enough to affect the conditions that caused the stimulus."[10] Each transaction in realtime processing is unique; it is not part of a group of transactions.

Transaction processing

A Transaction Processing System (TPS) is a type of information system that collects, stores, modifies and retrieves the data transactions of an enterprise. Transaction processing systems also attempt to provide predictable response times to requests, although this is not as critical as for real-time systems. Rather than allowing the user to run arbitrary programs as time-sharing, transaction processing allows only predefined, structured transactions. Each transaction is usually short duration and the processing activity for each transaction is programmed in advance.

Transaction processing system features

The following features are considered important in evaluating transaction processing systems.[10]

Performance

Fast performance with a rapid response time is critical. Transaction processing systems are usually measured by the number of transactions they can process in a given period of time.

Continuous availability

The system must be available during the time period when the users are entering transactions. Many organizations rely heavily on their TPS; a breakdown will disrupt operations or even stop the business.

Data integrity

The system must be able to handle hardware or software problems without corrupting data. Multiple users must be protected from attempting to change the same piece of data at the same time, for example two operators cannot sell the same seat on an airplane.

Ease of use

Often users of transaction processing systems are casual users. The system should be simple for them to understand, protect them from data-entry errors as much as possible, and allow them to easily correct their errors.

Modular growth

The system should be capable of growth at incremental costs, rather than requiring a complete replacement. It should be possible to add, replace, or update hardware and software components without shutting down the system.

Types of transaction processing

Processing in a batch

Transactions may be collected and processed as in batch processing. Transactions will be collected and later updated as a batch when it is convenient or economical to process them. Historically, this was the most common method as the information technology did not yet exist to allow real-time processing.

Processing in real-time

This is the immediate processing of data. It provides instant confirmation of a transaction. It may involve a large number of users who are simultaneously performing transactions which change data. Because of advances in technology (such as the increase in the speed of data transmission and larger systems and networking bandwidth), real-time updating is possible.

Databases for transaction processing

A database is an organized collection of data. Databases offer fast retrieval times for non-structured requests as in a typical transaction processing application.

Databases for transaction processing may be constructed using hierarchical, network, or relational structures.

  • Hierarchical structure: organizes data in a series of levels. Its top-to-bottom-like structure consists of nodes and branches; each child node has branches and is only linked to one higher level parent node.
  • Network structure: network structures also organizes data using nodes and branches. Unlike hierarchical structure, each child node can be linked to multiple, higher parent nodes.
  • Relational structure: a relational database organizes its data in a series of related tables. This gives flexibility as relationships between the tables are built.
A hierarchical structure
A network structure
A relational structure

The following features are desirable in a database system used in transaction processing systems:

  • Good data placement: The database should be designed to access patterns of data from many simultaneous users.
  • Short transactions: Short transactions enables quick processing. This avoids concurrency and paces the systems.
  • Real-time backup: Backup should be scheduled between low times of activity to prevent lag of the server.
  • High normalization: This lowers redundant information to increase the speed and improve concurrency, this also improves backups.
  • Archiving of historical data: Uncommonly used data are moved into other databases or backed up tables (files). This keeps tables small and also improves backup times.
  • Good hardware configuration: Hardware must be able to handle many users and provide quick response times.

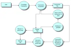
Backup procedures

A Dataflow Diagram of backup and recovery procedures

Since business organizations have become very dependent on transaction processing, a breakdown may disrupt the business' regular routine and stop its operation for a certain amount of time. In order to prevent data loss and minimize disruptions well-designed backup and recovery procedures must exist and be adhered to. The recovery process can rebuild the system when it goes down.

Types of back-up procedures

There are two main types of back-up procedures: grandfather-father-son and partial backups:

Grandfather-father-son

This procedure involves taking complete backups of all data at regular intervals  daily, weekly, monthly, or whatever is appropriate. Multiple generations of backup are retained, often three which gives rise to the name. The most recent backup is the son, the previous the father, and the oldest backup is the grandfather. This method is commonly used for a batch transaction processing system with a magnetic tape drive. If the system fails during a batch run, the master file is recreated by restoring the son backup and then restarting the batch. However, if the son backup fails, is corrupted or destroyed, then the previous generation of backup (the father) is used. Likewise, if that fails, then the generation of backup previous to the father (i.e. the grandfather) is required. Of course the older the generation, the more the data may be out of date.

Partial backups

Partial backups generally contain only records that have changed. For example, a full backup could be performed weekly, and then partial backups taken nightly. Recovery using this scheme involves restoring the last full backup and then restoring all partial backups in order to produce an up-to-date database. This process is quicker than taking only complete backups, at the expense of longer recovery time.

Advantages

  • Batch or real-time processing available
  • Reduction in processing time, lead time and order cycle time
  • Reduction in inventory, personnel and ordering costs
  • Increase in productivity and customer satisfaction

See also

References

  1. "The Sabre Story" (PDF). Sabre.{{cite web}}: CS1 maint: url-status (link)
  2. "History of TANDEM COMPUTERS, INC. – FundingUniverse". www.fundinguniverse.com. Retrieved 2023-03-01.
  3. "Terminals Help Manage Aluminum Firm's Production". Computerworld. July 26, 1976. Retrieved November 14, 2012.
  4. UNISYS Corporation (2012). Transaction Server for ClearPath MCP Configuration Guide (PDF).
  5. Digital Equipment Corporation (1989). VAX ACMS Guide to Creating Transaction Processing Applications.
  6. Bell, Gordon. "Digital Computing Timeline (1985)". Retrieved November 15, 2012.
  7. Van Vleck, Thomas. "Multics Glossary -T-". Retrieved November 15, 2012.
  8. Transarc. "Corporate Overview". Archived from the original on February 3, 1999. Retrieved November 16, 2012.
  9. IBM Corporation. "TXSeries for Multiplatforms". Retrieved November 16, 2012.
  10. Schuster, Stewart A. (June 15, 1981). "In Depth: Relational Data Base Management". Computerworld. Retrieved November 16, 2012.

Further reading

  • Gerhard Weikum, Gottfried Vossen, Transactional information systems: theory, algorithms, and the practice of concurrency control and recovery, Morgan Kaufmann, 2002, ISBN 1-55860-508-8
This article is issued from Wikipedia. The text is licensed under Creative Commons - Attribution - Sharealike. Additional terms may apply for the media files.